跳到主要內容區

新月橋夜景圖片

校園網站

:::

115五專聯合免試入學-校內說明會(相關資料)-校內報名收件至6/11(四)

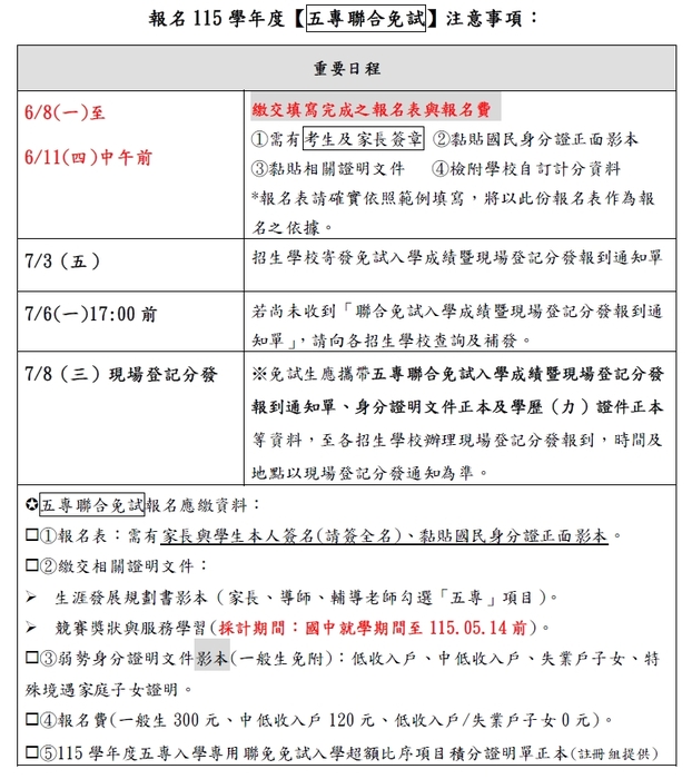
五專聯免-校內報名期程
五專聯免-校內報名期程
瀏覽數:
登入成功