跳到主要內容區

新北市利板橋國民中學

校園網站

:::

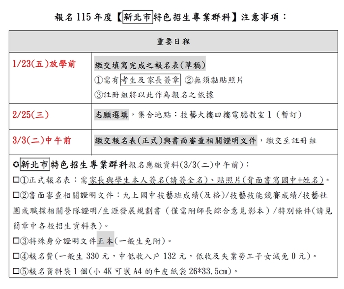
新北市高級中等學校特色招生專業群科甄選入學-校內說明會(相關資料)-校內報名收件至1/23(五)

圖片說明
新北市高級中等學校特色招生專業群科甄選入學-校內說明會(相關資料)-校內報名收件至1/23(五)
瀏覽數:
登入成功